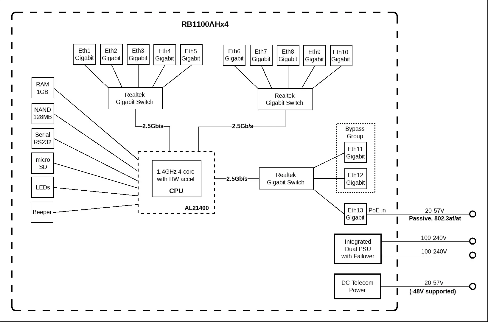
Pristatome 13x Gigabit Ethernet prievadų maršrutizatorių RB1100AHx4, kuriame veikia "Annapurna Alpine AL21400" procesorius su keturiais "Cortex A15" branduoliais, kurių kiekvieno taktinis dažnis yra 1,4 GHz, o maksimalus pralaidumas - iki 7,5 Gbit. Įrenginys palaiko IPsec aparatinį spartinimą (iki 2

Gaminio tipas:
Nenurodyta
„Wi-Fi“ dažnių juosta:
No Wi-Fi
„Wi-Fi“ standartas:
Nenurodyta
Skaityti apie prekę plačiau
252,77 €

Aprašymas

Savybės / Specifikacija

Savybės

Savybės

Gamintojas:
MIKROTIK
Produkto tipas:
Maršrutizatoriai
Produkto kodas:
ROUMIKRB1100X4
Gamintojo kodas(ai):
RB1100X4
EAN kodas:
4752224002662
Pavadinimas:
TINKLO MARŠRUTIZATORIUS 10/100/1000M 13PORT/RB1100X4 MIKROTIK
Netrumpintas pavadinimas:
Pristatome 13x Gigabit Ethernet prievadų maršrutizatorių RB1100AHx4, kuriame veikia "Annapurna Alpine AL21400" procesorius su keturiais "Cortex A15" branduoliais, kurių kiekvieno taktinis dažnis yra 1,4 GHz, o maksimalus pralaidumas - iki 7,5 Gbit. Įrenginys palaiko IPsec aparatinį spartinimą (iki 2
Garantija:
12 mėn.
Pridedami priedai:
Комплект винтов K10 R2, стойки, 2 кабеля IEC
Sertifikavimas:
CE, EAC, ROHS
Matmenys:
443 x 148 x 44 mm
Flash atmintis:
0,128 GB
Vidinė atmintis:
1 GB
Atminties tipas:
NAND
Kitos ypatybės:
Introducing RB1100AHx4, 13x Gigabit Ethernet ports Router, powered by Annapurna Alpine AL21400 CPU with four Cortex A15 cores, clocked at 1.4GHz each, for a maximum throughput of up to 7.5Gbit. The device supports IPsec hardware acceleration (up to 2.2Gbps with AES128). Unit comes with 1U rackmount case, RS232 serial port and dual redundant power supplies (with -48v DC telecom power and 802.3at/af support).
Energija:
20 W
Procesoriaus branduoliai:
4
Procesoriaus dažnis:
1,4 GHz
Procesoriaus modelis:
AL21400
Produkto šeima:
Wired Ethernet Router
Programos tipas:
RouterOS (level 6)
Konstrukcija

Konstrukcija

Spalva:
Pilka
Svoris ir matmenys

Svoris ir matmenys

Gylis:
148 mm
Aukštis:
44 mm
Svoris:
1,3 kg
Plotis:
443 mm
Antena

Antena

Antenų kiekis:
No antenna
Kitos savybės

Kitos savybės

Matmenys:
443 mm x 148 mm x 44 mm
Forma:
Rack mountable
Pakuotės taros svoris:
0,32 kg
Maitinimo tipas:
Dual Redundant
Perjungimo tipas:
Web Management
Tinklas

Tinklas

Eterneto LAN duomenų perdavimo norma:
10; 100; 1000
Ryšys

Ryšys

Ethernet LAN (RJ-45) portų kiekis:
13
Gigabit Ethernet (varinis) portų kiekis:
13
Energijos valdymas

Energijos valdymas

Galios suvartojimas (maks.):
20 W
Belaidžio interneto funkcijos

Belaidžio interneto funkcijos

„Wi-Fi“ dažnių juosta:
No Wi-Fi